-
模板介绍一款仿西瓜影院模板,苹果cmsV10版本,绿色清爽简洁风格,自适应模板多终端,已测试完美无错。修复了首页文章无法调用的BUG,增加友情链接模块。安装方法都一样,复制后,后台设置就行。百度网盘链接:https://pan.baidu.com/s/1yviBLYPFGpaJi-yaqUmquA?pwd=663x...
分类:苹果 阅读:730 次 评论:0 次 发布时间:2023-10-09 -
模板介绍1. 后台增加自定义参数,对应会员升级页面2. 视频,演员,专题,收藏,会员系统模块齐全3. 直接指定一个分类下视频为免费专区4. 完整的卡密支付体系,无人看管,无需挂码。5. 三个播放界面,未注册会员、普通注册会员,VIP会员看到的播放界面提醒都不一样6. 模板PC+WAP,可以完美...
分类:苹果 阅读:652 次 评论:0 次 发布时间:2023-10-09 -
本站推荐采集源站点:大漠资源网:https://damozy2.com/ (秒播、资源稳定、更新及时、少量跑马灯水印广告)夸克资源网:http://www.kuakezy.com/help/index.html(秒播、资源稳定、更新及时、少量跑马灯水印广告)开云资源网:https://kaiyunzy7.com/help1/(秒播、资源稳定、更新及时、少量跑马灯水印广告)极速资源网:https://kaiyunzy7.com/...
分类:未命名 阅读:1387 次 评论:0 次 发布时间:2023-09-12 -
很多朋友留言需要官方资源采集源,今天整理一批推荐给大家。所谓官采资源就是各大视频站的视频资源。在这里告诫大家:本站所推荐的采集源来自互联网收集,切不可利用此内容违法犯罪,推荐采集源所有内容于本站无关。本站推荐采集源站点:大漠资源网:https://damozy2.com/ (秒播、资源稳定、更新及时、少量跑马灯水印广告)夸克资源网:http://www.kuakezy.com/help/index.html(秒播、资源稳定、更...
分类:未命名 阅读:1802 次 评论:0 次 发布时间:2023-09-12 -
此次版本使用了V10版本,支持站群以及数据库挂马检测功能。源码模板的名称是苹果CMS模板魅力社粉色新二开视频模板可封装APP,适用于苹果cmsv10程序。该模板可在Windows平台上的IIS/Apache和Linux/Unix平台上的Apache上运行,要求PHP版本为5.6以上,MySQL版本为5.5以上。使用苹果cmsv10版进行二次开发,使得程序具有极好的稳定性、安全性和高性能等优点。该模板具有以下程序主要功能简介:这是一款简洁...
分类:苹果 阅读:1127 次 评论:0 次 发布时间:2023-09-08 -
此次版本使用了V10 3032版本,支持站群以及数据库挂马检测功能,同时player.js使用了开源版本。源码模板的名称是苹果CMS模板LUTU视频二开视频模板可封装APP,适用于苹果cmsv10程序。该模板可在Windows平台上的IIS/Apache和Linux/Unix平台上的Apache上运行,要求PHP版本为5.6以上,MySQL版本为5.5以上。使用苹果cmsv10版进行二次开发,使得程序具有极好的稳定性、安全性和高性能等优...
分类:苹果 阅读:1230 次 评论:0 次 发布时间:2023-09-08 -
此次版本使用了V10 3051版本,支持站群以及数据库挂马检测功能,同时player.js使用了开源版本。源码模板的名称是苹果CMS模板V10七色视频二开视频图片小说模板可封装APP,适用于苹果cmsv10程序。该模板可在Windows平台上的IIS/Apache和Linux/Unix平台上的Apache上运行,要求PHP版本为5.6以上,MySQL版本为5.5以上。使用苹果cmsv10版进行二次开发,使得程序具有极好的稳定性、安全性和...
分类:苹果 阅读:884 次 评论:1 次 发布时间:2023-09-08 -
从化区常规SEO优化哪家服务机构更优秀?在从化区,有许多服务机构提供SEO优化服务。选择一家可靠的服务机构可以帮助您的网站在搜索引擎中获得更好的排名,从而增加流量和曝光度。以下是选择合适的SEO优化服务机构的一些关键因素:专业能力与服务经验:选择拥有专业知识和丰富经验的服务机构可以确保您的网站得到最佳的优化效果。寻找具有相关领域经验和成功案例的服务机构,能够证明它们在SEO优化方面具备专业能力。客户评价与口碑:咨询其他客户对服务机构的评...
分类:未命名 阅读:295 次 评论:0 次 发布时间:2023-08-28 -
苹果CMS资源平台(iOS软件网站)苹果CMS资源平台是一个专门为苹果设备用户提供软件下载服务的网站。该平台拥有庞大的软件资源库,涵盖了各类工具、游戏、娱乐等类型的软件,满足用户不同的需求。此外,网站提供便捷的下载方式,让用户能够快速获取所需的软件。以下是对苹果CMS资源平台的详细介绍:丰富的软件资源库苹果CMS资源平台拥有丰富的软件资源库,包含了各种类型的苹果设备软件。无论是工具类、游戏类还是娱乐类软件,用户都可以在平台上找到自己需要...
分类:未命名 阅读:322 次 评论:0 次 发布时间:2023-08-28 -
逆水寒手游镜湖流珠是新地图镜湖的风物,共有30个,全部集齐可以获得成就,并且可以在商店兑换奖励。下面为大家带来逆水寒手游镜湖流珠坐标大全,一起来看看吧。 逆水寒手游镜湖流珠坐标大全 1、镜湖【镜湖流珠】获取坐标: (698,530)、(683,637)、(217,752)、(260,489)、(323,422)、(281,396)、(429,507)、(425,788)、(359,698)、(363,697)、(589,576...
分类:未命名 阅读:323 次 评论:0 次 发布时间:2023-07-28 -
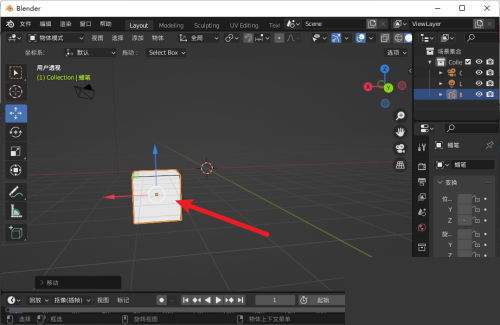
今天小编为大家带来的是Blender缩放实例教程,想知道怎么做的小伙伴来看看接下来的这篇文章吧,相信一定会帮到你们的。 Blender怎么缩放实例?Blender缩放实例教程 1、首先我们进入到应用当中。...
分类:未命名 阅读:265 次 评论:0 次 发布时间:2023-07-13 -
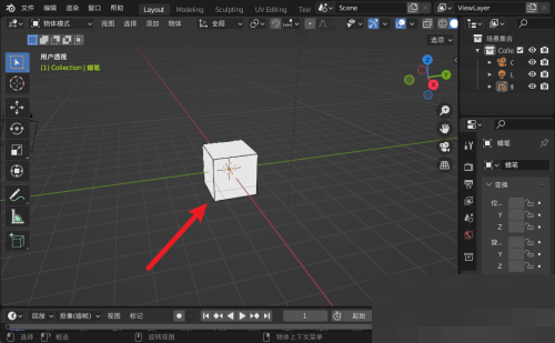
有的小伙伴会问小编Blender怎么移动视角,下面小编就为大家详细的介绍一下,想知道的话就来看看吧,相信一定会帮到你们的。 Blender怎么移动视角?Blender移动视角教程 1、首先我们进入到应用当中。...
分类:未命名 阅读:274 次 评论:0 次 发布时间:2023-07-13 -
很多小伙伴在使用Blender的时候,想知道侧边栏在哪里,下面小编就为大家分享Blender侧边栏查看方法,感兴趣的小伙伴不要错过哦! Blender侧边栏在哪里?Blender侧边栏查看方法 1、首先在Ble...
分类:未命名 阅读:313 次 评论:0 次 发布时间:2023-07-13 -
很多玩家都在使用雷电模拟器软件,但是你们知道雷电模拟器如何复制一个模拟器吗?接下来,小编就为大伙带来了雷电模拟器复制一个模拟器的方法,感兴趣的用户快来下文看看吧。 雷电模拟器如何复制一个模拟器?雷电模拟器复制一个模拟器的方法 &nbs...
分类:未命名 阅读:267 次 评论:0 次 发布时间:2023-07-13 -
你们是不是也在使用雷电模拟器软件呢?不过你们知道雷电模拟器如何加方向键吗?接着,小编就为大伙带来了雷电模拟器加方向键的方法,感兴趣的用户一起来下文看看吧。 雷电模拟器如何加方向键?雷电模拟器加方向键的方法 点击...
分类:未命名 阅读:308 次 评论:0 次 发布时间:2023-07-13

