Blender怎么移动视角?Blender移动视角教程

由:怪年 发布于:2023-07-13 分类:未命名 阅读:287 评论:0

      有的小伙伴会问小编Blender怎么移动视角,下面小编就为大家详细的介绍一下,想知道的话就来看看吧,相信一定会帮到你们的。

      Blender怎么移动视角?Blender移动视角教程

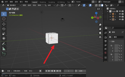
      1、首先我们进入到应用当中。

Blender怎么移动视角?Blender移动视角教程

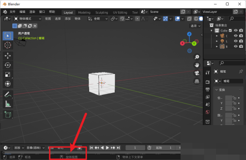
      2、然后按住鼠标的中键。

Blender怎么移动视角?Blender移动视角教程截图

      3、最后移动视角到需要的位置即可完成任务。

Blender怎么移动视角?Blender移动视角教程截图

      以上就是Blender怎么移动视角的全部内容,更多精彩教程请关注本站!

收藏
点赞

相关阅读

二维码