Blender怎么显示灯光?Blender显示灯光教程

由:怪年 发布于:2023-07-13 分类:未命名 阅读:278 评论:0

      使用Blender的时候,很多小伙伴不知道怎么显示灯光,下面小编就给大家带来Blender显示灯光教程,有需要的小伙伴不要错过哦。

      Blender怎么显示灯光?Blender显示灯光教程

      1、首先我们进入到应用当中。

Blender怎么显示灯光?Blender显示灯光教程

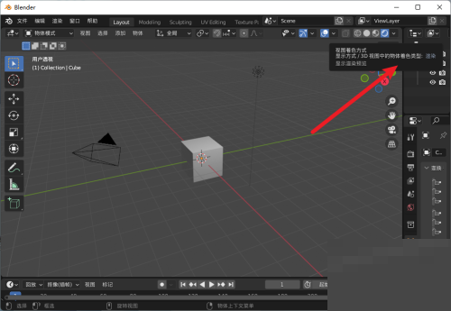
      2、然后切换到渲染模式。

Blender怎么显示灯光?Blender显示灯光教程截图

      3、最后移动灯光位置给物体打光即可看到效果。

Blender怎么显示灯光?Blender显示灯光教程截图

      以上这篇文章就是Blender显示灯光教程,更多教程尽在本站。

收藏
点赞

相关阅读

二维码